Das S55-Display von Siemens fristete gut und gerne 3 Jahre im hintersten Eck einer Krusch-Schublade, bis ich mich endlich mal dazu aufgerafft hab, das Teil in Betrieb zu nehmen. Eine Anzahl von Infos ließen sich im Netz finden, nur leider kein Bascom-Code. Aus verschiedenen Quellen hab ich mir dann den Source-Code zusammengereimt, der das zur Anzeige bringt:
Grundlegende Schaltung:
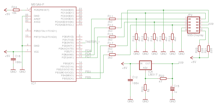
Die Schaltung die zu finden war habe ich einfach mit 3,3V komplett betrieben und mir somit die Pegelwandler-Widerstände gespart. Irgendein Controllerboard hatte sich dann auch gefunden das hab ich dann dementsprechend verdrahtet, leider nicht wie in der Schaltung, weil da einfach ein paar Pins gefehlt hatten, also mussten andere herhalten und dementsprechend hab ich das auch im Sourcecode verarbeitet.
Pin1 am Display ist an der Stelle, an der sich die rot markierte Leitung befindet:

Als Einstieg in eine flexiblere Darstellung isses ganz hübsch geworden, nur ein Mega8 hätte dann fast keinen Platz mehr für die eigentlichen Steuerungsfunktionen ... Die 3 Schriften brauchen nunmal eine ganze Menge Platz ...
Hier die Bascom-Quelle und Font5x5, Font6x8 und Font8x8 .
Viel Spaß beim Nachbau !!!
73 de Tomtom