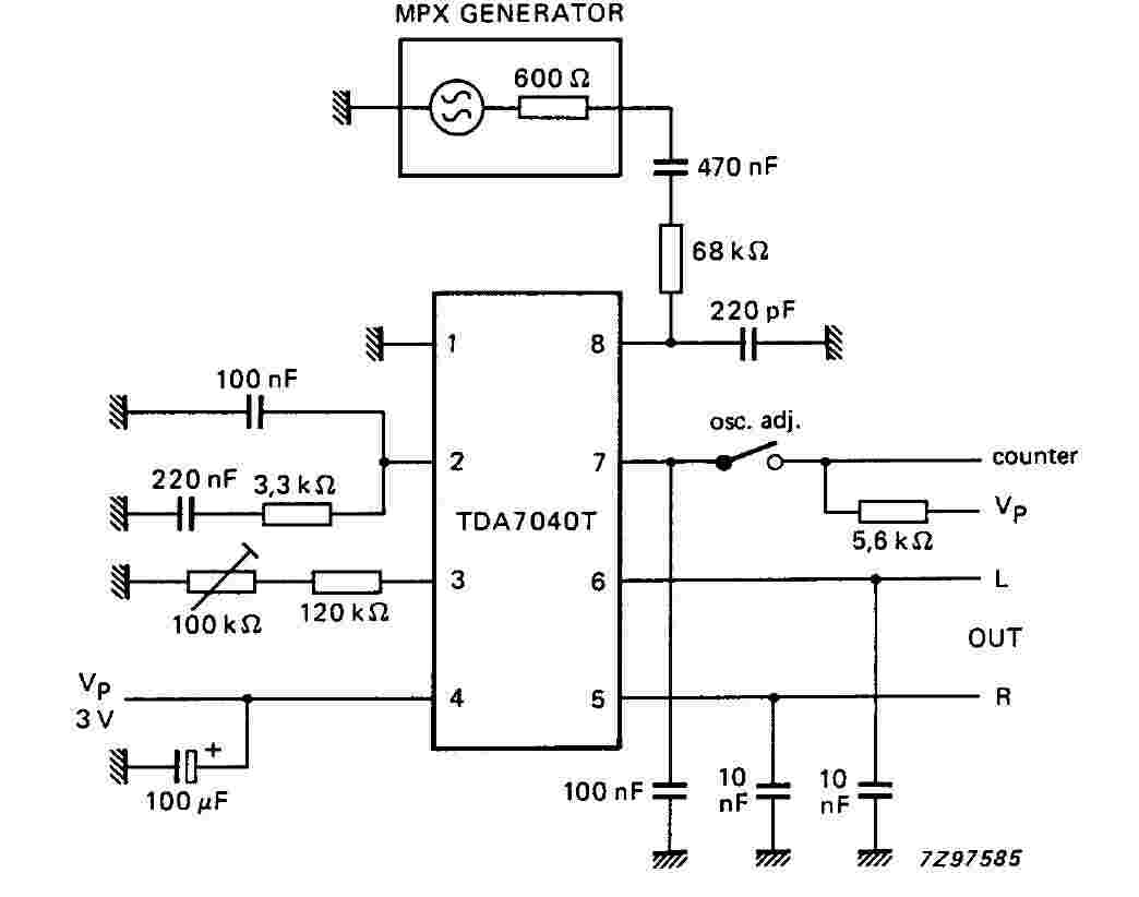
irgendwann hab ich mal einen Ball-Empfänger von Rohde & Schwarz bekommen, und eigentlich war ich immer ganz glücklich damit. Aber irgendwann sollte es dann doch mal "mehr" sein, und ich hab gesucht, was es denn für Bauteile gibt, die aus dem schönen Multiplexsignal ein schönes Stereo-Signal machen. Und siehe da, ich bin auch fündig geworden ... mit einem TDA7040. Ein feines 8-beiniges IC. Im Datenblatt fand sich dann diese Schaltung:

also schnell ans Werk und das ganze Mal frei verdrahtet aufgebaut ...

... und mal eben schnell angeschlossen :

Die einzige Optimierung die noch notwendig war ist die Pegelanpassung des Multiplexsignals aus dem Ball-Empfänger. Nachdem nun ein schönes verzerrungsfreies Signal aus der Schaltung tönte, mußte das ganze natürlich auch noch in den Empfänger hinein:
Noch den Deckel drauf und wieder zurück ins Regal. Das Ganze war ein Aufwand von 3 mal 30 Minuten und gab mal wieder ein wunderbares Erfolgserlebnis ...
73 de Tomtom