Ein 14MHz TRX im Manhattan-Stil, ein bisserl SMD und ein paar SA612 ... das
ist ein Nachbau aus dem QRP-Report.
Hier eine kleine Platine zum Quarze testen:
Nur 2 Transistoren und a bissl Kleinkram, aber suuuper nützlich wenn 4 gleiche
6MHz Quarze gesucht sind für ein Ladderfilter. Schaltbild folgt noch !
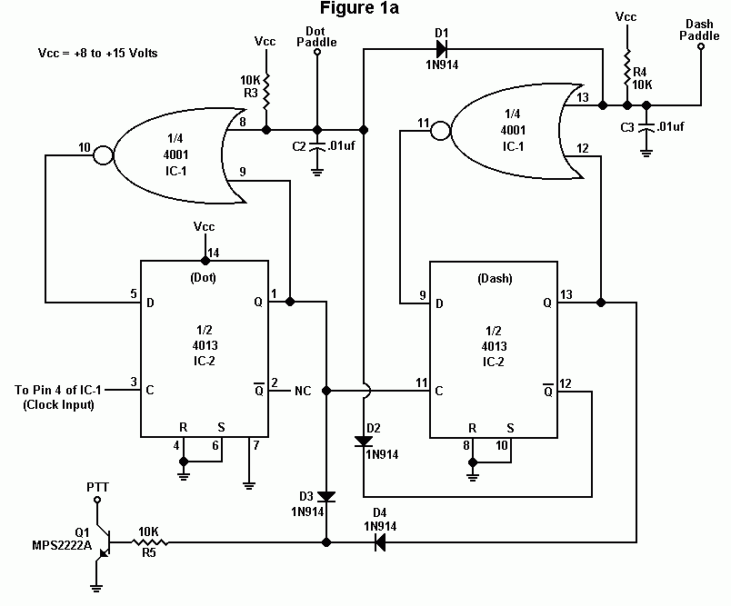
Wenn man einen Paddle oder sowas in der Art hat, aber dafür keine Elektronik, dann kann diese Schaltung weiterhelfen:

Schön klein und ein geringster Aufwand wie man im Schaltbild sieht:

Der Taktgenerator sieht so aus:

Nur dumm daß ich den Autor nicht mehr gefunden hab.
Viel Spaß beim Basteln, und gut CW!
Diesen Keyer hab ich einfach fliegend um den Chip aufgebaut. Klasse Sache, einfach einen PIC 12C509 programmieren, ein bisserl löten, und los geht's mit aller Art von Keyern. So einfach sieht die Schaltung aus:

Die gesamte Doku dazu findest hier und das HEX-File da.
Dieses schöne Projekt ist in meinem Paddle zum Einsatz
gekommen. Das Ganze ist nur ein wenig größer als ein 9V-Block. Die
Höhe wird von der Mechanik bestimmt.

Die Paddle-Mechanik stammt aus einem alten Postrelais und kann hier mal genauer betrachtet werden.

Sollte der Akku doch mal leer sein, dann tuts auch eine einfache Taste, die aber so ziemlich in jede Hosentasche paßt.

Ein echt feines Stück ! Von wem diese wunderbare Handarbeit ist kann man hier ablesen:

Happy CW !
Meine Urlaubs-QRP-Station besteht aus dem oben genannten Tasten, einem KNE 99, einem selbstgebautem SWR-Meter und einer Fuchsantenne mit 31m Draht für die Bänder 20m, 40m und 80m. Der KNE 99 ist ein CW/SSB - TRX mit 5-10W HF. Nach dem ich nicht so der Phoniemensch bin, hab ich hauptsächlich meine Taste(n) und PSK31 am Laptop in Betrieb. Selbst dafür ist der TRX wunderbar stabil. Hier ein Bild davon:

Aus Ermangelung an dem nötigen Außenwiderstand ist aus dem Bastelkisteninventar dieses Stehwellenmeßeisen entstanden:

Guuut ein Kreuzzeigerinstrument wäre kleiner gewesen, aber wer hat denn sowas schon in der Bastelkiste ? Irgendwann bin ich mal auf den QRP-Report gestossen, und hab meinen Fuchskreis mit einem LED-Indikator ausgestattet, seitdem liegt das SWR-Eisen in der Schublade. Die Fuchsantenne besteht aus 31m Draht und diesem kleinen Schächtelchen:

Es gibt im Inet auf den QRP-Seiten einige schöne Baubeschreibungen für so einen Fuchskreis. Wenn ich mal wieder drüber stolpere dann schreibe ich hier die Links dazu.

Eine wichtige Kleinigkeit ist mir bei dieser Antenne aufgefallen. Um eine wirklich funktionierende Antenne zu bekommen ist es anscheinend ganz wichtig den Draht immer vom Speisepunkt aus gerade wegzuführen, und nicht seitlich um die Ecken. Je mehr die Antenne also in einer Richtung abgespannt ist desto leichter, bzw überhaupt läßt sich die Antenne abstimmen. Alle anderen seitlich abgeknickten Abspannungen waren bei mir leider nicht erfolgreich. Dagegen hat auch keine gute Erde geholfen.
Ein neues Spielzeug für KW ist eingetroffen ein MFJ-971. Ein wunderbar schnuckeliges kleines Teil mit Kreuzzeigerinstrument. Hier mal ein Größenvergleich:

Die Bilder von Innen zeigen schön den PI-Filter:


Mit einem Stück Draht ist ganz schnell die ganze Welt angepasst. Alles ab zweieinhalb Meter wird damit tatsächlich "abstrahlbar".
73 de Tomtom