Die PLL ist direkt aus dem Datenblatt des SP5055 entstanden. (Schaltung
und Layout). Sie wird über einen
I2C-Bus gesteuert. Der Rechner dazu ist meine Universal-CPU.
Die Software findet ihr hier für:
1-2 GHz : ASM HEX
DAT
10 GHz mit ver4facher: ASM
HEX DAT
24GHZ mit ver10facher: ASM
HEX DAT
Die originale Software welche ich als Basis verändert habe ist hier als
ASM ,HEX
und DAT zu finden.

Für den 16F84 gibt es noch abgespeckte alte Versionen ...
Der Unterschied zwischen den 1/10/24 GHz Versionen ist eigentlich
schon in der ersten Version enthalten. für 24 GHz bin ich davon ausgegangen
daß eine ver-10-fachung stattfindet, und damit habe ich nur den Dezimalpunkt
im Source-Code nach hinten verschoben. Bei 10 GHz sind nur ein paar Zeilen im
1-GHz Code auskommentiert, die auch so gekennzeichnet sind, die auch nichts
weiter machen als den PLL-Wert nochmal mit 4 multipliziert.
1-2 GHz : ASM HEX
DAT
10 GHz mit ver4facher: ASM HEX
DAT
24GHZ mit ver10facher: ASM HEX
DAT
Nachdem ich jetzt doch ein wenig Zeit gefunden habe, konnte ich eine Version stricken, die (nur) im PIC16F628 lauffähig ist und mit dem SP5055 zusammenspielt, und das ohne Quarz oder Schwinger. Layouts existieren ja hier schon. Hier jetzt die ersehnten Files: ASM HEX DAT (Hinweise sind noch im ASM-File enthalten)
1-2 GHz : ASM HEX
DAT
10 GHz mit ver4facher: ASM
HEX DAT
24GHZ mit ver10facher: ASM
HEX DAT
in den Assembler-Files sind einige Routinen noch bereinigt die ich so nicht wirklich
nutze. Die Variablen allerdings sind trotzdem noch erhalten ... machte jetzt
einfach weniger Arbeit :-)
Wie die einzelnen Versionen bei der Anzeige arbeiten steht in den ASM-Files.
Ebenso ist in den DAT-Files alles an Variablen noch definiert obwohl nur die
TX-Variablen, TX-Offset und der Display-Multiplier ist noch verwendet.
Das Problem im Moment ist eine wirklich flexible Anzeige von 50MHz bis 300GHz
oder so zu basteln, weil mit 16Bit und 24Bit-Zahlen kommt man nicht wirklich
weiter ...
Das Einzige wo man noch an der PLL spielen sollte ist das Schleifenfilter, hier wäre es nötig eine Schleifenfrequenz von kleiner 30 Hz zu wählen, sonst fängt die PLL an die V-Austast-Impulse zu verbiegen.
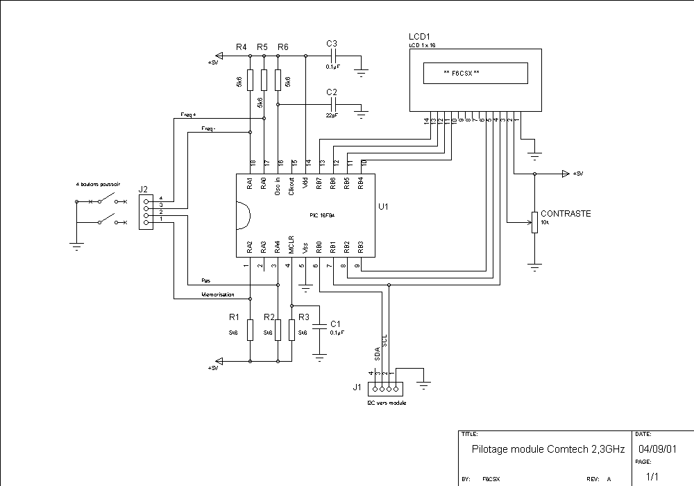
Weitere Software auch für die TX-Module von Lechner bzw Comtech mit Picbasic ist hier als BASIC und als HEX zu finden. Der Schaltplan für diese Software ist hier zu finden.
Nachdem der ein oder andere vielleicht noch die neue Platine verwenden möchte
braucht's dazu natürlich auch neue Software für den SP5055:
Hier das HEX-File für den PIC16F627.
Hier das HEX-File für den PIC16F628.
Die schöne ursprüngliche Software hab ich dafür (PIC16F628) auch umgeschrieben :
Hier die Files: HEX ASM DAT diesmal nur für 0,05-3GHz ...
Nun hab ich auch Zeit gefunden die ursprüngliche Soft umzuschreiben für den PIC16F88, damit gibt's nun für das 88er Board und den PIC 16F88 auch die passende Software.
Hier die Files: HEX ASM DAT diesmal nur für 0,05-3GHz ...
Hier findest du die Pläne zur PIC16F88-CPU-Board (das ist auch verwendbar mit dem PIC16F627/8 und auch dem PIC16F88).
73 de Tomtom