Nach vielen Änderungen und Verbesserungen des Europakarten-Empfängers von DH4ATV, DC9MD und DH1MMT ist die Idee entstanden einen neuen ATV-RX zu stricken. Die Gründe dafür sind die Beschaffbarkeit der Maspro-Tuner und des XR215. Die Idee war nun unterschiedlichste Tuner verwenden zu können, vornehmlich welche mit I²C-Bussteuerung. Tuner die immer wieder preiswert bei Pollin, Neuhold, Ebay, etc. angeboten werden sollen verwendet werden können. Im Laufe der Zeit hat sich bei der Suche herausgestellt daß die Tuner von Alps die am einfachsten zu bekommen sind und auch eine ordentliche Empfindlichkeit haben. Im Allgemeinen sind die Tuner nicht so empfindlich wie die zuvor verwendeten von Maspro. Abhilfe schafft ein guter Antennenvorverstärker der meist sowieso Verwendung findet.
Der Tuner den ich verwenden möchte sieht so aus:

Was dieser Tuner noch benötigt ist der Referenzquarz für den PLL-IC. Die Leitung dafür ist herausgeführt, nur bequemer ist es wenn der Quarz im Tuner verbaut ist. Platz wäre unten auch:

hier noch die Pins, falls jemand noch so Tuner hat:

Bei der Bauteilauswahl soll darauf geachtet werden, daß die Bauteile bei den bekannten Quellen wie Reichelt, Pollin, Segor, Buerklin etc zu bekommen sind.
Hier die erste Stufe der Basisbandaufbereitung (nur Video) :
Das größte Problem ist wie immer eine gute Videoendstufe zu finden die ECHTE 1Vss Videosignal liefert. Der der mich auf einen guten Weg gebracht hatte war Willi DF2ML. Er verwendete eine Gegentaktendstufe in Kombination mit dem NE592. Der NE592 ist KEIN solcher Rauschgenerator wie immer behauptet wird, solang man die Verstärkung nicht mit 400 ansetzt, was im allgemeinen sowieso nicht nötig ist. Der Vorteil dieses ICs ist die Möglichkeit das invertierte und auch das nichtinvertierte Signal gleichzeitig verwenden zu können, somit ist eine Polaritätsumschaltung eine leichte Übung. Zuerst dachte ich an die Verwendung von zwei NE592. Es hatte sich aber herausgestellt, daß einer völlig ausreicht, und der Rest mit Transistoren zu erschlagen ist. Als Ergebnis sind es echte 1.8Vss Videosignal an 75Ohm - ohne Stauchen, Knautschen, Zerren, Dehnen oder sonstige Fisimatenten - das auch Meßsignalen standhält.
Von oben ist hier nur der NE592, das Videofilter und der 78L05 zu sehen.
... die Musik spielt unten:

Oben links der Tondemodulator, in der Mitte der Polaritätsumschalter (4066) und rechts die beiden Video-Endstufen für 2 unabhängige Ausgänge. Der Eingang ist noch Baustelle, hier ist ein Impedanzwandler und Verstärker nötig um für unterschiedliche Tuner vorbereitet zu sein.
Inzwischen sind einige Stufen schon fertig gestellt...
Inzwischen bin ich vom MB1501 abgekommen weil es inzwischen einfacher ist die
ADF4xxx PLL-Bausteine zu bekommen. Der ADF4001 ist im Moment im Ebay sehr günstig
zu erstehen. Ebenso gibt's beim Reichelt wunderbar kleine Oszillatoren mit der
Bezeichnung XO53 die auch bezahlbar sind. Der Haken ist der XO, der will 3,3
Volt haben, also noch ein kleiner Spannungsregler (3V) dazu. Der Tonteil selbst
läuft mit 5V und braucht recht wenig Strom, und arbeitet recht zufriedenstellend.
Mit 2 Dingen bin ich noch nicht ganz so glücklich:
- Eine echte AFC die auf das Empfangssignal reagiert gibt es hier nicht. Das
bedeutet die zu empfangende Station sollte schon weniger als 10kHz mit dem Tonträger
daneben sein, sonst kommt es zu Verzerrungen.
- Wenn nur ein Tonträger zu empfangen ist, arbeitet die Schaltung astrein.
Wenn jedoch mehrere Tonträger vorhanden sind, dann kann es zu Problemen kommen.
Intern arbeitet der TDA7021 mit einer ZF von 76kHz. Je nachdem wie die Soft für
die PLL geschrieben ist kann man die PLL "unten" oder "oben"
betreiben, das demodulierte Signal ist von beiden Seiten in Ordnung. Da der
Eingang nunmal sehr breitbandig ist kann es beim Sat-Empfang zu Rauschanteilen
kommen von dem nebenan liegendem Tonträger. Sind es nur 2 Tonträger kann man
sich behelfen in dem der untere Tonträger mit der PLL "unten" und
der obere Tonträger mit der PLL "oben" empfangen wird. Das bedeutet
die LO liegt dann 76kHz oberhalb oder unterhalb der gewünschten Empfangsfrequenz..
Es gibt auch passend mit einem 10-poligem Flachbandkabel eine einfache Steuerung des RX mit Tonträger- und Tuner-Frequenz. Das Board hat einen ATMega8 als Prozessor. Die Spannungsversorgung kommt direkt von der RX-Platine.
Das größte Problem ist die Klemmung des Videosignals. Fast unendliche Versuche
mit Dioden, Transistoren und sonstige wilde Schaltungen hab ich versucht - alles
mit unzufriedenstellendem Ergebnis... der Effekt aller Schaltungen war zum Einen,
daß richtig verbogene Signale meist anderweitig verbogen wurden, und zum Anderen
der Synchronboden ist IMMER gestaucht wurde. Es ist mit den gängigen Klemmschaltungen
nicht möglich gewesen ein Norm-Signal mit niederfrequenten Störungen, hervorgerufen
durch kleine Cs im Signalweg und.Reflexionen im Übertragungsweg, sauber zu "begradigen"
ohne an den Sync-Impulsen etwas zu verändern.
Die einzige Abhilfe ist eine getastete Klemmung, die einen festen Gleichspannungswert
auf die hintere Schwarzschulter setzt..Um nun den Burst nicht zu beeinflussen
ist in der Tast-Leitung eine kleine Spule in Serie geschaltet. Die Tast-Impulse
liefert der bekannte LM1881. Im Vorfeld hatte ich lange mit dem TDA2595 experimentiert,
aber da gab es dann Probleme bei den V-Sync-Impulsen die nicht zu erschlagen
waren.. Das Ergebnis ist jetzt recht ordentlich, wenn auch noch nicht so perfekt
wie bei einem kommerziellen Empfänger ... vielleicht hab ich ja noch irgendwann
mal die Erleuchtung :-).
Im Moment arbeite ich noch an anderen Videoendstufen wo die Klemmung so ums
Verr... nicht arbeiten will :-) Gewünschtes Ziel ist den RX auch mit 5-7Volt
betreiben zu können.
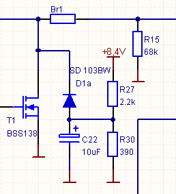
Diese Stufe hab ich vom derzeitigen QI-Empfänger direkt übernommen. Sie kann aber auch bei Bedarf weggelassen werden.
Als Steuerung hab ich einen ATMega8 in bewährter Weise verwendet. Die Steuerung musste wie so oft mal eben schnell fertig werden, und dabei ist es mir nicht gelungen die I²C-Leitungen auf die entsprechenden Schnittstellenpins zu verdrahten, Hauptsach eine Platte ist soweit, daß man schnell und schmutzig ein paar Zeilen schreibt damit die Ton-Pll getestet werden kann :-) Hier die Baubeschreibung. Die Platine läßt sich einfach mit einer 10adrigen Flachbandleitung mit Wannensteckern mit der Empfängerplatine verbinden. Auch die Stromversorgung kommt über diese Leitung.
Hier betrat ich mal wieder Neuland .... der RX arbeitet im Augenblick mit 5V
und 30V für den Tuner, 5V und 3V für den Tonteil und10V für die Videoaufbereitung.
Anfangs habe ich die Schaltung mit 12V betrieben und mit Ausnahme der 30V Linearregler
verwendet. Die Stromaufnahme des Empfängers lag dann bei erschreckenden 400mA.
Nachdem für die 30V Abstimmspannung ein Schaltregler seinen Dienst tut lag die
Idee nahe auch für die 5V und 10V Schaltregler zu verwenden. Der günstigste aber
auch recht alte 34063 verrichtet bei 5V ordentliche Arbeit. Auch die Sorgen
mit den Störungen die so ein Schaltregler mit sich bringt halten sich in erträglichen
Grenzen. Mein Wunsch war aber auch aus 11,4-15V (also ein Bereich von Akkuspannung
bis Mobilbetrieb im Auto) auch 10V zu erzeugen für die schon bekannten Videoendstufen
aus den Sender-BBAs. Das war aber mit dem 34063 nicht machbar. Ein Tipp vom
Helmut DB1CC brachte den Erfolg mit dem modernen LM22675. Am Ende lag die Stromaufnahme
bei 230mA. Die Videostufen arbeiten auch noch brav bei 7,5V und ebenso ist bei
einer Tuner-Betriebsspannung von 4,7V keine Beeinträchtigung zu erkennen. Wenn
man diese Spannungen wählt ergibt sich mit Steuerung ein Stromverbrauch bei
12V von 190mA, bei 15V sind's dann noch 185mA ... Mal sehen wie's dann mit den
neuen Videoendstufen aussieht.
Die Netzteile selbst sind aus zwei Gründen nicht mehr auf der Platine integriert:
- Falls keine 30V als Abstimmspannung benötigt werden und ein Abstimmungsbereich
bis 1500MHz genügt dann reicht ein Brücke
- Die Schaltregler werden zusammen mit den Spulen und Sieb-Cs auf ein Platinchen
verbannt und diese mit 3 Beinchen á la 78XX. Die Störungen die vom Schaltnetzteil
erzeugt werden und das Magnetfeld der Speicherdrossel bleiben aus der Schaltung.
Wenn jemand lieber 78XX verwenden will, dann ist noch genug Platz für G R O S
S E Kühlkörper.
Ein paar Labortischimpressionen:
hier wird geschtribbt ..


Schaltregler in Äktschn:

Hier die Bauanleitungen der Schaltregler für 5V, 10V und 30V.
Mal ein Bild ohne:

und ein Bild mit Klemmung die aber noch nicht "fest" genug klemmt:

... da steckt noch Arbeit drin.
auch wenn diese Version noch nicht endgültig getestet ist und im Augenblick noch als BETA-Version läuft ist das Teil ganz brauchbar. der Stromverbrauch hat sich von der gesamten Schaltung bei 200mA bei 12V eingependelt. Hier die Vorgängerversion die auf der Zugspitze zum Einsatz kommen wird:

Inzwischen ist das Pinning der Steuerung geändert und es gibt eine neue Steuerung:

Das Bedienteil erwartet +5V wenn man das extra für andere Dinge betreiben möchte !!!

wie so oft hab ich die Reset-Leitung extra verdrahten müssen, aber wie oft brennt man das gute Stück ...
So sieht die momentane Version des Empfängers aus:


Die Schaltnetzteile sind hier schon beschrieben .
Ein Vorgeschmack auf die nächste Version mit kleinen Änderungen:


Hier wird auch die AGC-Spannung abgegriffen und kann so zur Anzeige gebracht werden.
Nach einer längeren Schaffenspause hab ich mich mit neuen Schwung wieder an
den Empfänger gesetzt und nochmals ausführlich mit der Klemmung befasst. Die
Klemmung war ja bis jetzt nie 100%ig zufriedenstellend. Jetzt ist das Problem
behoben. Ursache für die letzten fehlenden Prozente der Klemmung war, dass der
Arbeitspunkt des Klemm-FETs über eine Diode zwischen Gate und Source bestimmt
wurde. Damit ist der Arbeitspunkt auch mit dem Signal ein ganz kleines bisserl
mitgeschwommen, und das verursachte immer die Fehler. Nun wird der Arbeitspunkt
und die Klemm-Impuls-Formung extra erzeugt. Somit stimmte auch die Klemmung.
Ein Wermutstropfen bleibt noch zu beheben. Durch die Schaltungsänderung wanderte
der Arbeitspunkt der Endstufen soweit nach "oben", daß eine maximale
Aussteuerung nur noch bis 1,7Vss Videosignal an 75Ohm möglich ist. Da ist noch
Arbeit angesagt. Der kleine Haken in den Synchron-Impulsen werde ich nicht weiter
beachten, ich sehe den als "Markenzeichen" der Klemmung :-).
Bei genauerer Betrachtung des Ausgangssignals der gesamten Schaltung war eine
gewisse Schräglage von Rechtecksignalen in der Zeile erkennbar. Um auch diese
zu beheben bin ich nochmals durch die Deemphase gegangen :-) Dabei stellte sich
heraus, dass die Werte der Bauteile, die in den Emphasen verwendet werden, doch
nicht so unkritisch zu sehen sind wie in vielen Beschreibungen zu lesen ist.
Hier waren die Ursache die neuen 33uH-Spulen, die ich in einer kleineren Bauform
verwendet hatte. Die ursprünglich verwendete größere Spule hat einen Wert von
ca.31uH, die neue ca.34uH. Also nochmals einen grundlegenden Versuch gestartet,
und den 18Ohm Widerstand durch ein Poti und die Spule durch ein "Töpfchen
mit Kern" ersetzt. Die Werte die sich nun für eine ordentliche Übertragungsfunktion
einstellten ergaben dann 19Ohm für den Widerstand und ca. 31uH für die Spule
... da schau her .... also wieder die alte "große" Spule eingebaut
und zu dem 18Ohm- Widerstand noch 1Ohm dazu und siehe da, die Signale passen
nun. Im Layout hab ich nun Platz für 2 Widerstände (18Ω+1Ω) und 2 Spulen
(2x 15µH) vorgesehen. Damit kann man nun den RX auch zum Messen verwenden, es
kommt also das heraus was vorne hineingeschickt wird.

Hier nun die Bilder der Messungen von meinem neuen Oszi, der hier bei der Dokumentation viel Spaß gemacht hat, weil die Bildschirmkopie nun so einfach zu erledigen war und nicht mehr über Fotos gemacht werden muß:
Zunächst das Signal ohne Preemphase um den ersten Verstärker besser beurteilen zu können:

Der 1te Verstärker gab nun folgenden Frequenzgang (Multiburst) ab:

Der Phasengang (2T20T- Impulse) sieht so aus:

Die Linearität bzw. die differentielle Verstärkung läßt sich hier nicht so gut erkennen, weil ich im neuen Oszi keinen 4.433MHz Bandpaß habe um die "Tonne; darzustellen, aber eine Abschätzung ist so jedenfalls auf grobe Fehler möglich (nur so nebenbei: die Tonne ist perfekt siehe weiter unten :-) ):

Hier noch die Symmetrie bzw. die differentielle Phasen Darstellung:

Nun die Übertragung mit professioneller Preemphase:

Worauf der Max4012 so antwortet:

Es folgt die nächste Stufe, die Deemphase:
(hier ist noch gut die Schräglage der Rechteckimpulse zu erkennen, da die Messung
VOR der Werteänderung in der Deemphase statt fand.)

Am Ausgang der Gesamtschaltung standen nun folgende Messergebnisse auf dem Schirm (0% Weiß):
50% Weiß:

100% Weiß:

Der Frequenzgang (Multiburst bis 6MHz) mit Videoblockfilter:
:
nochmal nah:

2T20T:

auch mal nah:
hier ist gut die "Schlangenlinie" im 20T-Impuls (rechtes Signal) zu
erkennen. Dieser Phasenfehler liegt am falschen Abgleich des Videoblockfilters.
Hab mal wieder die Finger ned davon lassen können und mal dran gespielt :-)
Dieser Fehler ist aber problemlos mit einem Abgleich des Filters zu beseitigen.
Auch das Ein- und Ausschwingverhalten beim 2T-Impuls ist vertretbar.

Nun zur Linearität:

hier noch mit 4,433MHz Bandpass:

Jetzt kommen die Messergebnisse zur Klemmung. Dafür hab ich das 50Hz Signal verwendet, das für die Klemmschaltung echten Stress bedeutet. Das Ausgangssignal ohne Klemmung sieht so aus:

Die Klemmspannung zusammen mit der V-Lücke (oben) ist hier zu sehen:

Damit sieht das Ausgangssignal mit 50Hz Stretsch so aus:

Die vertikale Austastlücke mal näher betrachtet:

So kann sich das Signal sehen lassen, die Arbeit daran hat sich also rentiert.
Es folgt noch der Praxistest, auch wenn der Pegel der 40er Sat-Schüssel etwas mager ist. Die Prüfzeilen-Messung mit angeschlossenem Tuner. Das Signal ist vom Astra, das Programm ist 3SAT:


Der Ausblick auf eine weitere Version:
Der FET-Umschalter funktioniert bestens, braucht aber auch viel Platz und ist eine Menge Lötarbeit. Nun bin ich auf der Suche nach einem Analogschalter wie DG419 oder ähnliche. Das Problem dabei ist, der Schalter darf nicht mehr als 10Ω Durchgangswiderstand haben, und die meisten die angeboten werden dürfen nicht mehr als 5V Betriebsspannung haben. Das wird noch ein Stück Arbeit. Auch ein direktes Aufstecken der Bedieneinheit soll in der nächsten Version realisiert sein. Mal sehen ob das dann die letzte Version des Empfängers, und die Klemmung nun auch zum Nachbau geeignet ist.
Hier noch die Teststellung für den Vergleich mit einem GESA-Empfänger:



Fazit: der S/N ist um 3dB schlechter, und der Rest der Parameter ist gleich, bis auf die Stromaufnahme, die ist erheblich besser (siehe weiter unten). Die Klemmung guckt ein bissl schöner aus ... aber was soll's das war ein test von einer halben Europakarte zu einem 19" 1HE Einschub ...
Es ist nun wieder eine Menge Zeit ins Land gegangen und ein paar OMs sind wieder Besitzer von Prototypen ... die Version 86a ist erfolgreich aufgebaut und getestet, nur eine Lötstelle hatte ich übersehen und beide Platten samt Tuner spielten zu meiner Zufriedenheit. Nur für die Rauschsperre/Klemmung sind die 15.625kHz und der Videopegel einzustellen. Den Basisbandausgang hatte ich nicht mehr bestückt. Auch die 2-Ton-Version ist mittlerweile soweit aufgebaut, aber die Software zur Konvertierung der Daten von IIC zu SPI ist noch nicht einsatzfähig. Das wird mich noch etwas Zeit kosten. Auch hier muss ein neues Layout her, weil so wie ich ursprünglich gedacht hatte kann ich den ATTiny45 nicht verwenden und ich musste das Pinning nochmals ändern. Da auf der Platine (2-Ton-Version) schon BNC und RCA (Chinch) Buchsen Platz finden, und mir das so gut gefiel musste das natürlich dann auch für die 1-Ton Version her. Darin liegt im Moment der Unterschied der beiden Platinen Versionen. Die Letztere wird hier veröffentlicht.
Das Problem der Pos/Neg Umschaltung des Videos ist auch erschlagen. Durch einen kleinen Schaltungskniff hab ich den FSA4157AP6X prima in die 10V Umgebung eingebaut ohne daß es Probleme geben könnte mit den maximalen Spannungen um den Schalter. Auch der Schalter erfüllt bestens alle Vorgaben, is schön klein und ist unter 1 Ohm Schaltwiderstand. Damit sind die Fets Geschichte und es ist wieder mehr Platz auf der Platine.
2-Ton Version, der Platz auf der Platine ist doch etwas knapp für 2 Ton-Demodulatoren. somit habe ich ein kleines Ton-Modul genommen das dann auf die Platine gesteckt wird. Der SPI-Bus für beide PLL-Bausteine war nicht mer auf dem Stecker zur Steuerplatine unterzubringen. Ausserdem ist für die DB0QI-Version der SPI-Bus nicht verwendbar. Es ist da auch notwendig einen kleinen Proz damit zu beauftragen Den SPI-Bus zu bedienen. Der ATTiny45 wird nun als IIC-Slave betrieben und damit ist es möglich eine Software für beide Projekte zu verwenden.
Auch eine neue Steuerplatine ist entstanden nachdem mancher gemeint hatte es wäre besser den Drehgeber auch in die Mitte der Platine zu setzen. Das ist erledigt. Ebenso ist jetzt keine Monster-USB-Buchse mehr auf der Platine sondern. nur noch eine Mini-USB-Buchse. Somit kann ein Firmwareupdate auch ohne Brennsoftware durchgeführt werden. Mal sehen ob ich ein kleines VB-Werkzeug schreibe ....
Empfängerplatine mit Steuerplatine ohne Tuner: 86mA
Tuner (mit 5V-Schaltnetzteil): 86mA
33V SNT: 4mA
Steuerung: 7mA
Squelch/Klemmung+BBA+Ton : 78mA
kompletter Empfänger ohne LNC-Versorgung: 172mA mit Signal, bis 195mA mit Rauschen
bei 14V verringert sich natürlich auch wieder der Stromverbrauch auf ca. 160mA.
Hier mal ein paar Zuckerl bis die Bauanleitungen in trockenen Tüchern sind (29.02.2012). Bilder von der 2-Ton Version:

Sieht weder etwas aufgeräumter aus als die Testversion. Das Bedienteil ist auch
ein älteres, welches nicht direkt aufsteckbar ist:

Die einzigen Dinge die keinen Buchsenplatz mehr fanden sind die Stromversorgung
und der Ausgang der Sync-Erkennung.

Die Netzteile sind in dieser Version noch etwas zu nahe an dem Tuner, und deswegen
schief eingebaut:


und unten sind natürlich die restlichen Bauteile:
Der Unterschied zwischen der Mono- und Stereo-Version ist ein ganz wichtiger.
Nachdem mir von der Steuerung nicht mehr die nötigen Pins übrig geblieben sind,
war es notwendig einen Ausweg zu finden. Nachdem Bestrebungen existieren den
RX auch im DB0QI zu verwenden und dort ein ähnliches Problem vorliegt habe ich
einfach einen ATTiny45 ausgesucht und diesen mit der Aufgabe betraut aus dem
I²C-Bus die notwendigen SPI Formalitäten zu erzeugen. Genauer gesagt bekommt
der ATTiny45 die Aufgabe als I²C-Slave zu fungieren (Adresse 68(hex)), und
2 Werte, 4 Bytes (2 Tonträgerfrequenzen in 10kHz-Schritten 6,5MHz =650) an den
ADF4001 weiter zu schicken, und den PLL-Baustein entsprechend zu konfigurieren.
Hier das Bascomfile,die
HEX-Datei und das EEProm-file. Der ATTiny45
wird mit den Fuses so konfiguriert, dass er mit dem internen Oszillator ohne
Teiler arbeitet und für die Stereo-Version wird der RESET-Pin als Enable-Ausgang
betrieben. Aus dem Wandler kommen dann Takt, Daten, und zwei Enable-Leitungen,
die dann die beiden Tonträger-Module mit den notwendigen Daten versorgen.
Die Bauanleitung für das Tonträgermodul ist hier.
Endlich bin ich dazugekommen die letzten Kleinigkeiten noch zu erschlagen und den Deckel auf die Version mit einem Tonträger zu setzen :-)
Ein paar Neuigkeiten gibt es noch: Die Spannungsversorgung kann nun im Bereich zwischen 10v und 14V variieren, denn die Basisbandaufbereitung benötigt nun nur noch 8,4V. Eine kleine Audioendstufe mit dem LM386 hat auch noch Platz gefunden. Somit sind die Konfigurationsmöglichkeiten sehr breit geworden. Im kompletten Ausbaustadium bietet der RX dann 2 Video-Ausgänge, ein Audioausgang mit festem niederohmigem Ausgang (12Ohm) und ein Audioausgang mit LM386 der regelbar ist. Zudem gibt es noch einen 75Ohm Basisbandausgang, der das Signal vom Tuner regelbar verstärkt ausgibt. Je nach belieben können Schaltnetzteile anstatt der Festspannungsregler verwendet werden. Für die gesamte Basisbandaufbereitung werden 8,5V benötigt. Hiermit wird auch die Controllerplatine versorgt. Der Tuner benötigt zum einen +5V als Versorgungsspannung, und +33V als Abstimmspannung. Wenn Verluste nicht soviel Gewicht haben sollten, dann genügen zum Betrieb 2 Festspannungsregler mit 5V und 9V. Wem es genügt, daß der Tuner nur bis 1400MHz empfängt, dann genügen auch 12V als Abstimmspannung. Ein kompletter Empfänger mit nur einem Audio- und einem Video-Ausgang kommt bei einer Empfangsbreite von 800-2250MHz mit minimal 135mA aus.

Hier nun die Endgültige Baubeschreibung der 1-Ton Version 87a mit Schaltreglern, Bedienplatte und der Empfänger selbst. Das Softwarepaket ist noch nicht ganz in trockenen Tüchern, weil die Pegelanzeige noch Probleme bereitet. Die Software kann auch für den 2-Ton RX verwendet werden. Die 2-Ton-Version arbeitet intern auch mit 8,4V und hat ebenfalls für jeden Ton Ausgang nun eine regelbare Endstufe zur Verfügung. Diese ist aber noch in Arbeit, da ich eigentlich bis zur Hamradio wenigstens die 1-Ton-Version abschließen wollte. Das Bedienteil erwartet +5V wenn man das extra für andere Dinge betreiben möchte !!!

Eine kleine Anekdote will ich aber noch loswerden. Es geht um die Deemphase, ich hatte viele Versuche gemacht und war mit nicht sicher ob die Spule wirklich soviel Einfluss nimmt mit ein paar uH hin oder her. Jedenfalls die 33uH Spulen die hier noch rumliegen, verwende ich meist, und dachte mir aber für jemanden der das nachbaun will sollten es dann auch Bauteile sein die bei den Versendern zu bekommen sind. Also hab ich auch eine 33uH SMD-Spule bestellt und eingebaut ... nur die Signale die nach der Deemphase zu messen waren hatten nichts mit meiner Erwartung gemein ... also Spule wieder raus, und die gewohnte eingebaut. Wochen später nahm ich mir die Zeit und hab mal die NEUEN 33uH SPULEN gemessen .... es waren dann doch 41uH anstatt 33uH .... kein Wunder daß die Signale etwas anders aussahen als erwartet .... Fazit: Ich sollte doch öfter mal ein Meßeisen in die Hand nehmen, wenn ich neue Bauteile verlöten will ... jetzt stehe ich wieder vor dem Problem wo soll ich jetzt die Spulen hernehmen .... :-)
Nachdem doch nun einige Empfänger aufgebaut wurden, hatte sich herausgestellt, daß durch Bauteiltoleranzen die Klemmung nicht immer zuverlässig losgelaufen ist. Ursache hierfür sind die etwas unterschiedlichen Gleichspannungslevel ... Damit stand fest, nur eine getastete Klemmung zu verwenden reicht nicht. Sollte die Klemmung einmal aussetzen, dann fällt das Bild durch und das ist so nicht tragbar. Dieser Effekt ist allerdings nicht bei jedem RX aufgetreten. Die Grundschaltung sieht so aus:

Der Pulsformer im Original:

Diese Veränderungen müssen vorgenommen werden, wenn der RX in manchen Situationen etwas "nervös" wirkt.:

und das was von dem Pulsformer noch übrig geblieben ist:

Viel Erfolg beim Einbau, falls überhaupt nötig.
73 de Tomtom