Eine feine Sache mit wirklich wenig Bastelaufwand zu realisieren. Dieses Projekt war mein allererster Versuch mit PICs zu arbeiten und zu lernen.

Der Grundbaustein ist nur monochrom.
Die Software ist in Assembler geschrieben und recht problemlos mit dem Compiler von Microchip zu compilieren ist. Der komplette Sourcecode, das HEX-File sowie die Bauanleitung findet man hier als zip-Archiv. Natürlich ist es bei mir nicht ausgeblieben, daß ich ein kleines SMD-Layout entworfen habe. Der passende Schaltplan gibt's als PDF-Datei.
... bringen zwei schöne Schaltungsvorschläge:
zu einen ein schöner Vorschlag aus Italien mit einem Sony IC :

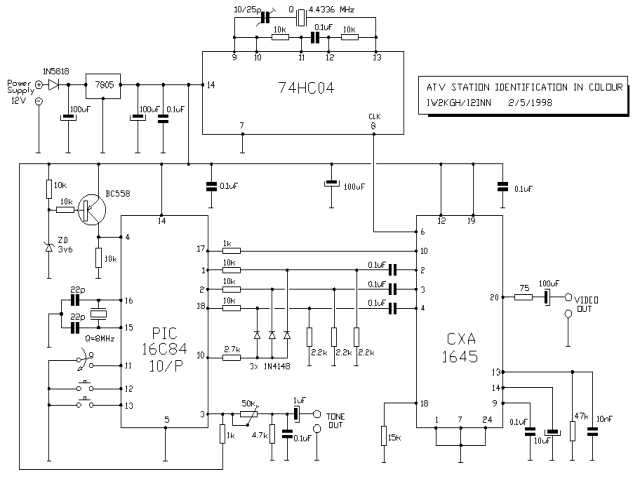
zum anderen ein Vorschlag aus Frankreich:

zu diesem Vorschlag hab ich es dann auch zu einem kleinen
SMD-Layout gebracht. In der Bauanleitung ist nochmal ein etwas anders gezeichneter
Schaltplan dazu.
.... viel Erfolg beim Nachbaun !!!
73 de Tomtom